2026年度船橋市予算案、新規・拡大事業等一覧(ご意見をお聞かせください)

2026年2月18日(水) 船橋市議(無党派) 朝倉幹晴
2026年2月13日(金)、船橋市議会の2026年3月議会(令和8年第1回定例会)が開会され、船橋市長より、各種条例改正案等の他、2026年度(令和8年度)予算案が提出されました。その内容は以下船橋市HPに掲載されています。
この予算は、2月24日(火)~3月3日(火)の議員による質疑、3月6日(金)~12日(木)に、市議会予算決算委員会の5分科会(総務・健康福祉・市民環境経済・建設・文教)質疑、3月18日(木)の予算決算委員会全体会質疑を経て、3月19日(金)に予算決算委員会で採決が行われ、3月25日(水)に本会議最終日に採決が行われる予定です。
私は、3月3日(火)に質疑し、3月10日(火)の予算決算委員会市民環境経済分科会で質疑、3月18日(木)の予算決算委員会全体会質疑の3回、質疑をする予定で準備しています。
つきましては、質疑の前に市民の皆様からぜひご意見を伺いたく思っています。
とはいいましても、上記HPに掲載された予算関連資料は膨大で、かつ会計資料の読み込みに慣れていない方にとっては、読み込みにくい資料です。
議員の場合は、丸3日か4日間かけて、これを、各分野の案を作成した市役所担当部課から説明を伺います。
65万市民の全ての分野に関わる予算案なので膨大ですが、2026年度予算案の特徴を見る上で重要なポイントがあります。それは昨年も同様な規模・内容で実施されている事業(継続事業)を除外し、2026年度からの新規事業・拡大事業・縮小廃止事業案を見ることで、2026年度に船橋市(現時点では船橋市長の案)が目指す方向性がわかります。拡そこで市民の皆様にも比較的わかりやすい「予算参考資料」から新規事業・拡大事業・継続だが争点になっていたり生活に多大な影響を及ぼす事業を、私が以下に列挙しました。画像の文字が、ぼんやりして見えにくい場合は、それぞれの画像をクリックすると文字が鮮明になります。
何かご意見がある方はinfo@asakura.chiba.jpにご連絡ください。新規・拡大事業に関しては「さらに発展させることを求める」(更なる拡大要望)、「運用上配慮すべき点を求める」(運用上配慮要望)、「新規設置・拡大すべきではないと考える」などをご理由・運用上の配慮要望などと共にお送りいただけると幸いです。(「新規設置・拡大すべきではないと考える」場合には、その予算をどこに回したほうがよいと考えるかの対案までお出しいただくとありがたいです。
私自身も意見があり、また質疑時間も限られているので、いただいたご意見を会議などでその通りに発言できるかとは限りませんので、その点はご容赦ください。ただ、会議などで時間制約上発言できない場合でも、最低でも「この意見の方がいる」という点は担当部課に伝えます。
なお、新規・拡大事業を抽出した元素材は以下で、ここには継続事業も掲載されていますので、ご確認ください。下記の新規・拡大事業一覧は、順不同になっていますので、担当部課ごとを正確に確認されたい場合は、以下で継続事業も含めてご覧いただくほうがよろしいかと思います。
廃止・縮小事業は以下です。
<新規・拡大事業予算案抜粋>
画像の文字が、ぼんやりして見えにくい場合は、それぞれの画像をクリックすると文字が鮮明になります。
【一般会計】
★老人福祉費●地域包括支援センター運営費 AIケアプラン作成機能追加(拡大)
★学校管理費●ICT機器維持費 理科室・音楽室に電子黒板を整備

★保健衛生総務費 ●がん患者等支援事業費 アピアランスケア費用助成事業(拡大)

★老人福祉費 ●介護事業所生産性向上支援事業費 ケアプランデータ連携システム普及促進等(新規)

★児童福祉総務費 ●プレイパーク事業費(新規)

★母子福祉費●ホームヘルプサービス事業費(拡大)

★障害者福祉費●障害者福祉諸経費 福祉避難所へのワンタッチパーテーションの購入(拡大)

★交通安全対策費●移動円滑化関連事業費 バリアフリー化促進(新規)

★児童福祉総務費 ●児童福祉総務諸経費 医療的ケア児在宅レスパイト(家族の休息)事業(新規)

★都市計画総務費 ●都市計画総務諸経費 荷さばき駐車場状況把握による路上駐車防止

★老人福祉費 ●介護人材確保対策事業費補助金 介護支援専門研究等費用助成事業補助金(拡大)

★土地区画整理費 ●海老川上流地区土地区画整理費(継続)

★都市計画諸経費 ●海老川上流地域づくり運営費 新駅建設(継続)

★公園緑地費 ●公園緑地開発費 海老川ジョギングロード桜並木維持のための調査(新規)

★教育指導費 ●スクールソーシャルワーカー配置事業費(拡大)

★教育振興費 ●就学援助費 中学校での新入学学用品費単価引き上げ(拡大)

★学校建設費 ●給食室改修費 中学校給食室、空調整備(高根中・三田中)(拡大)

★学校給食費 ●小学校給食費ほか2事業 小学校給食無償化と中学校給食は第3子以降無償化(拡大)

★学校建設費 ●施設整備費 市立船橋高校防球ネット・グラウンド照明LED化収等(拡大)
★学校建設費 ●学校用地購入費 国家公務員船橋行田宿舎跡地に、市立船橋高校サッカー練習グランド整備(拡大)

★教育指導費 ●支援員配置事業費 通常の学級に在籍する生涯のある児童生徒への支援(拡大)

★学校建設費 ●校舎等運営費ほか4事業 海神中・宮本中・御滝中等校舎建て替え工事など
★教育指導費 ●特別支援教育指導費 自閉症・情緒障害特別支援学級を高根小、法典小、林小、高郷小、三山東小、船橋中、三山中に増設(拡大)

★教育指導費 ●校内教育支援センター運営費 不登校児童生徒支援のスクールアシスタント・ピアサポーター勤務時間拡大(拡大)

★学校管理費 ●学校運営費 学用品費(一部)の公費購入による保護者負担軽減(新規)

★学校運営費 ●学校建設諸経費 薬円台小学校建て替えとともに、近隣12小学校が利用する屋内温水プール整備
★保健衛生総務費 ●看護師等養成就学資金貸付金ほか1事業 看護師確保対策の研修会の拡大(拡大)

★住宅管理費 ●既存建築物耐震診断等助成事業補助金ほか1事業 助成上限額引き上げ(拡大)

★住宅管理費 ●既存建築物耐震診断等助成事業補助金ほか1事業 助成上限額引き上げ(拡大)

★保健活動費 ●救急医療推進事業費 AEDの屋外設置(拡大)

★自治振興費 ●空き家等救急医療推進事業費 AEDの屋外設置(拡大)
★保健活動費 ●健康ポイント事業費 ランクを1区分増やす(拡大)

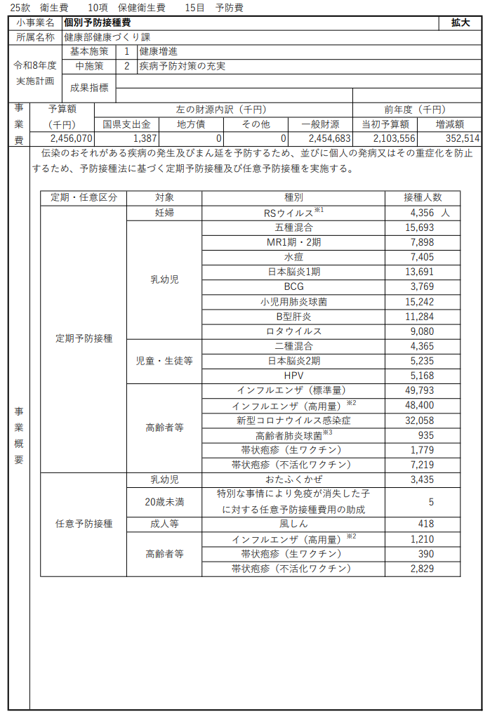
★予防費 ●個別予防接種費 妊婦へのRSウイルス予防接種追加など(拡大)

★老人福祉費 ●後期高齢者健康診査費 人間ドックの費用助成上限額引き上げ(拡大)

★体育振興費 ●全国高等学校総合体育大会運営費 2027年度大会に向けたプレ大会実施など(新規)
★老人福祉費 ●災害イエローゾーン等所在施設移転改築整備補助金 リアンレーヴ東船橋(新規)

★生活保護総務費 ●子どもの進路選択支援事業 専門性を有する支援人による訪問など(新規)

★児童福祉総務費 ●児童福祉総務諸経費 養親希望者手数料負担軽減事業補助金(新規)

★企画費 ●土地活用計画策定費 浜町2丁目市有地の活用の検討(新規)

★児童福祉総務費 ●就職支援事業費 保育士確保など(新規)

★社会福祉諸経費 ●重層的支援体制整備事業費 ひここもり家族会議の回数増加(拡大)
★保健衛生総務費 ●小児慢性特定疾患医療事業費 医療的ケア児在宅レスパイト事業(新規)

★少年自然の家費 ●少年自然の家整備費 工作棟に空調設備の設置(新規)

★障害者福祉費 ●障害者日常生活用具給付事業費(拡大)

★予防費 ●新型インフルエンザ等対策費 感染症流行初期の職員用のマスク、手指消毒液など備蓄(新規)

★児童福祉総務費 ●親子関係京成支援事業費 子育てのヒントを学ぼう講座(思春期版)(拡大)

★図書館費 ●図書館システム管理運営費 スマホでの貸出システム(確保)

★図書館費 ●図書館運営費 新船橋駅イオンモール内書店に図書返却ポスト(新規)
★社会教育総務費 ●成人式運営費 LaLa arena TOKYO-BAY(南船橋)での一部制(全員同時参加)の成人式(新規)

★青少年対策費 ●青少年相談員連絡協議会補助金(拡大)

★社会福祉諸経費 ●地域福祉バス借上料補助金(拡大)

★交通安全対策費 ●道路計画費都市計画道路(前貝塚町~旭町6丁目)設計委託・自転車活用推進計画・道路整備プログラム(新規)

★交通安全対策費 ●歩道環境整備費 塚田南小通学路踏切拡張、西船橋駅北口安全施設、前原駅前歩道、船橋駅周辺歩道の休憩施設、高根台中学校脇歩道、鎌ケ谷大仏駅踏切拡張、小栗原架道橋歩道新設(継続)
★公園緑地費 ●二和東5丁目市有地公園整備費(継続)

★児童福祉総務費 ●乳児等通園支援事業費 私立保育所等3施設に拡大(拡大)

★児童福祉総務費 ●乳児等通園支援事業費 事業者への助成(拡大)
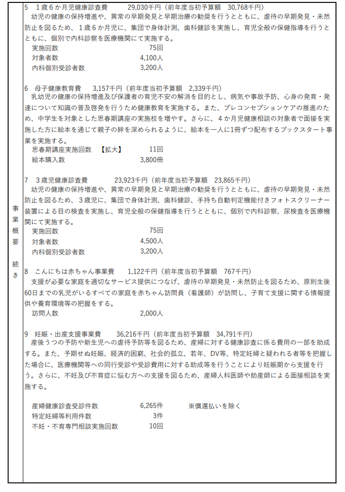
★保健衛生総務費 ●乳児健康相談ほか11事業 5歳児健康診査費など(新規)

★青少年対策費 ●津別町青少年交流費(拡大)

★児童福祉総務費 ●認定こども園運営費補助金ほか2事業 翻訳機導入費用補助(新規)
★清掃総務費 ●一般廃棄物処理基本計画推進事業費 マイボトル用給水機設置(新規)

★土地区画整理費 ●飯山満地区土地区画整理費(継続)

★児童福祉総務費 ●不登校支援事業費 高根台児童ホーム2階の多目的室内専用スペースで子どもの居場所の提供および相談業務(新規)

★社会教育総務費 ●文化芸術活動支援補助金(新規)

★一般管理費 ●平和都市宣言事業費 アンデルセン公園に建立された「平和を呼ぶ」の説明板設置(拡大)

★児童福祉総務費 ●母子生活支援施設運営費補助金 職員の研修参加費、研修参加中の代替職員の経費(新規)

★児童福祉総務費 ●児童福祉総務諸経費 児童ホームに平日・土曜日の17~19時の居場所づくり(拡大)

★防災対策費 ●防災行政無線整備費(拡大)

★防災対策費 ●防災推進費 マンホールトイレ、防災女性モニター(拡大)

★自治振興費 ●防犯灯設置管理事業 町会管理の防犯灯の市管理への移行準備(新規)

★社会福祉総務費 ●民生委員活動費 欠員の地区を受け持っている民生委員への活動費加算(拡大)

★児童福祉施設費 ●児童養護施設等整備費補助金 里親家庭で生活する児童のため備品購入や住居回収を実施した場合の費用一部補助(新規)

★塵芥収集費 ●路上喫煙及びポイ捨て防止事業費(拡大)

【国民健康保険事業特別会計】
★保健事業費 ●保険事業費 国民健康保険服薬適正化推進事業(拡大)

★特定健康診査事業費 ●特定健康診査事業費ほか1事業 人間ドック費用助成の上限額引き上げ(拡大)





























